$10+
I want this!

AI SEO Blog Automation System

$10+

Here’s a more detailed, high-converting version of your description that you can paste directly into Gumroad or a landing page:


Turn AI into your 24×7 content marketing team.

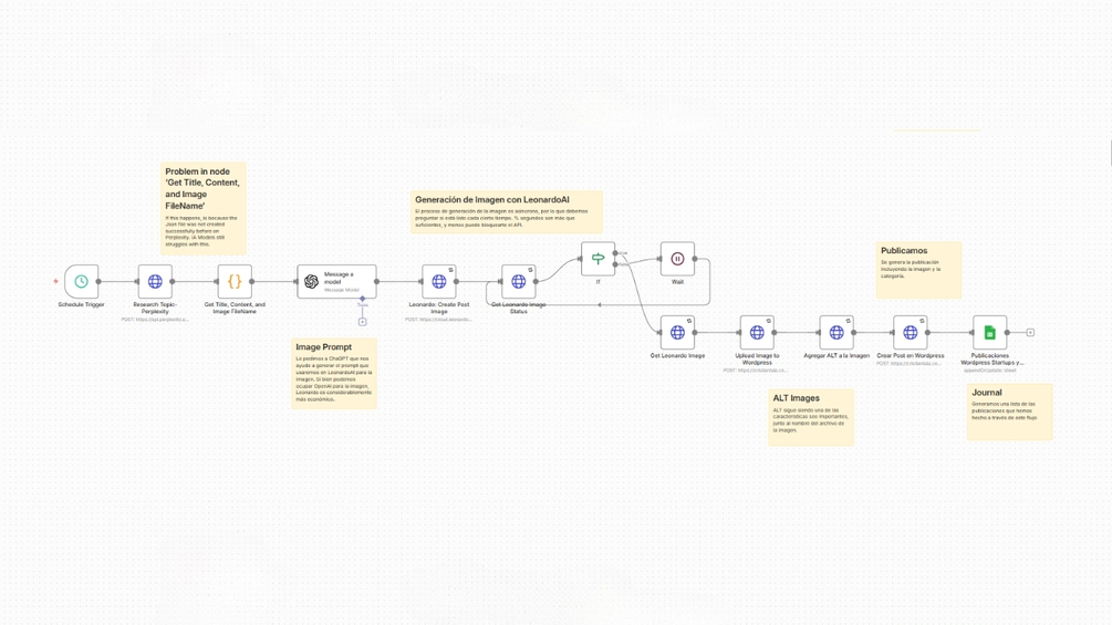
This AI-powered automation system replaces your entire content operation with a single intelligent workflow. It connects Perplexity AI, GPT, Leonardo AI, WordPress, and Google Sheets into one seamless publishing engine that automatically handles research, writing, design, publishing, and tracking — every single week, without human intervention.

Instead of manually finding topics, writing articles, designing images, uploading posts, and tracking results, this system does everything for you.

Every week, it:

  • Finds trending topics in your niche using Perplexity AI
  • Writes a 1,000–1,500 word SEO-optimized article using GPT
  • Formats the article in clean HTML for WordPress
  • Creates a cinematic, high-CTR featured image using Leonardo AI
  • Generates SEO-friendly image filenames and ALT text
  • Publishes the post automatically to your WordPress site
  • Logs every article into Google Sheets for tracking and auditing

All of this runs on a scheduled automation. You don’t need to touch anything once it’s set up.

No writers.
No designers.
No editors.
No upload managers.

Just traffic, rankings, and content growth on autopilot.

This system is perfect for:

  • SaaS and startup founders who need inbound traffic
  • Bloggers and affiliate marketers who want consistent SEO content
  • Marketing agencies that manage multiple websites
  • Content platforms that must publish regularly

It turns your website into a self-updating media machine that Google loves.

Instead of spending thousands on content teams, you get a fully automated AI newsroom that works 24×7, publishes on schedule, and never gets tired.

This is not a writing tool.
This is a complete AI publishing system.

Once installed, your blog will grow on its own.

$
I want this!
0 sales

• A fully-built n8n automation workflow that runs every Monday at 6:00 AM • Perplexity AI startup trend researcher (real-time topics) • GPT-powered 1,000–1,500 word SEO article generator • Automatic HTML formatting for WordPress • Leonardo AI cinematic featured image generator • AI-generated SEO-optimized image ALT text & filename • Automatic WordPress publishing system • Featured image + category assignment • Google Sheets post tracking dashboard • Ready-to-import n8n workflow file Your blog runs itself: research → write → image → publish → track

What this system does
This automation finds trending startup topics, writes long-form SEO articles, creates cinematic featured images, publishes them to WordPress, and logs everything in Google Sheets — automatically.
Who this is for
Perfect for: • SaaS founders • Bloggers • SEO agencies • Affiliate marketers • AI entrepreneurs • Content websites
What makes it different
Unlike basic AI writers, this system: • Uses Perplexity AI for real-time research • Creates SEO-structured HTML content • Generates click-worthy images with Leonardo AI • Publishes directly to WordPress • Tracks everything in Google Sheets This is a full AI publishing pipeline, not just a prompt.
Size
21.9 KB
Powered by